“巡回审判+就地普法”,梅县区法院大坪法庭巧解邻里“心头结”
梅州梅县区法院:深入走访“送法问需” 助力文创产业高质量发展
梅州市梅县区人民法院2026年考试录用公务员拟录用人员公示
网站首页
法院概况
法院介绍
法院领导
机构设置
联系我们
新闻聚焦
工作动态
媒体关注
司法公开
审判流程
执行信息
裁判文书
庭审直播
失信执行人
法院公告
开庭公告
预决算公开
其他公开
诉讼服务
网上立案
诉讼指南
党廉建设
新闻聚焦
工作动态
媒体关注
您现在的位置:
网站首页
>>
新闻聚焦
>>
工作动态
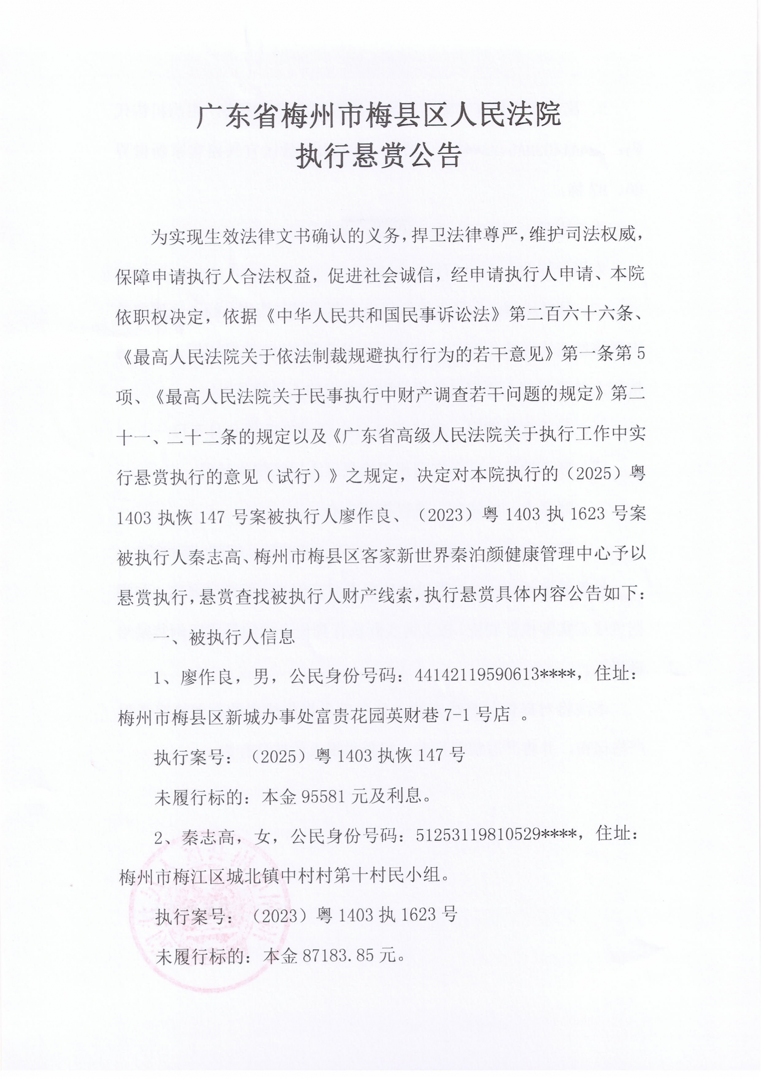
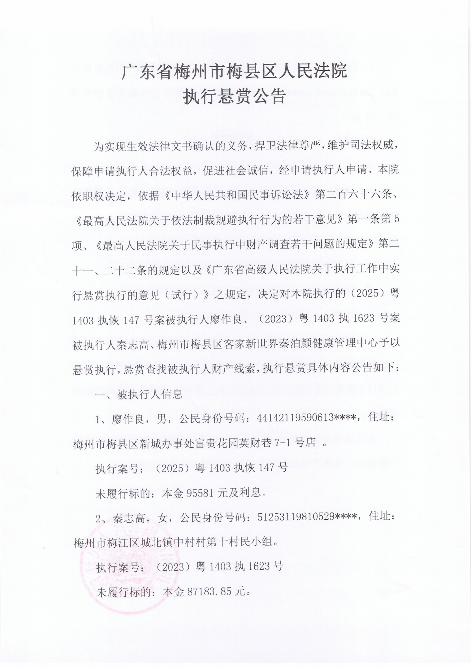
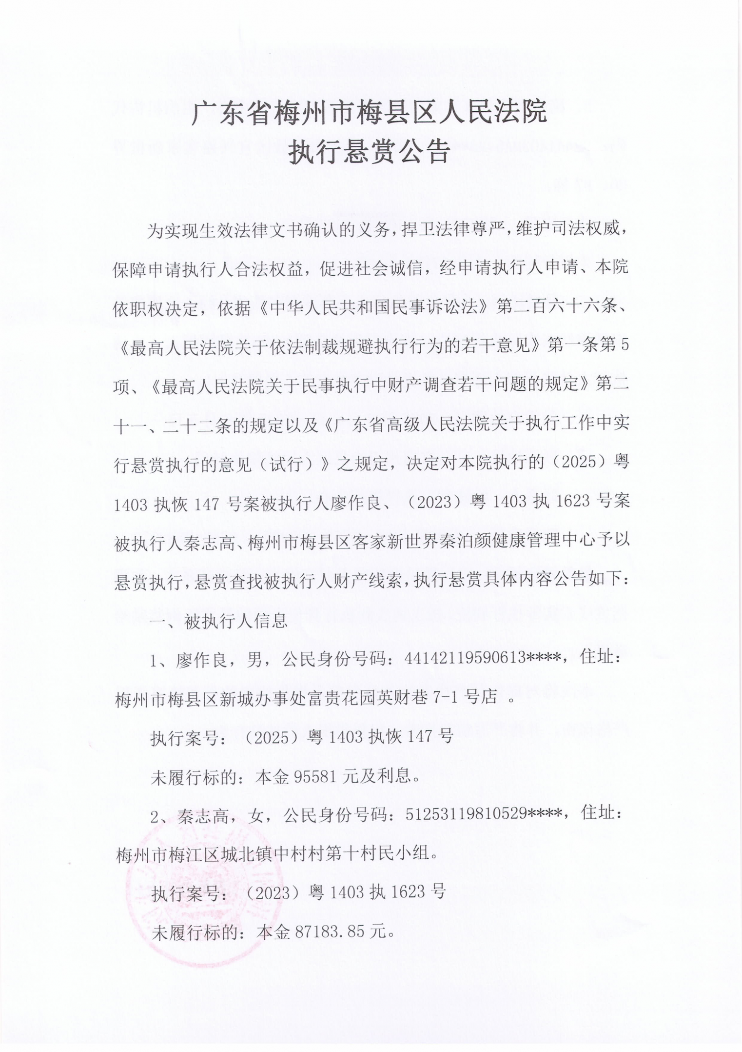
执行悬赏公告
发布时间:[2025-06-06]
来源:梅州市梅县区人民法院
浏览次数:1287
分享到:
中国法院网
中华人民共和国最高人民法院
广东法院网
梅州市人民政府
梅州市中级人民法院